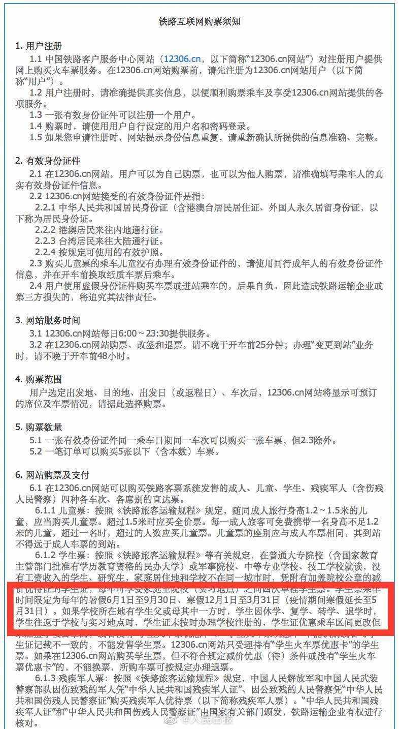
人民日报客户端3月15日消息,3月14日,中国铁路12306网站更新《铁路互联网购票须知》显示,疫情期间,学生票寒假的乘车时间已由12月1日至3月31日延长至5月31日。

人民日报客户端3月15日消息,3月14日,中国铁路12306网站更新《铁路互联网购票须知》显示,疫情期间,学生票寒假的乘车时间已由12月1日至3月31日延长至5月31日。

03-16 08:02评论()|
03-16 07:49评论()|
03-16 07:48评论()|
03-16 07:46评论()|
03-16 07:44评论()|
03-16 07:44评论()|
03-16 07:42评论()|
03-16 07:42评论()|
03-16 07:39评论()|
03-16 07:37评论()|